世界杯小组赛积分分析
世界杯小组赛积分分析的隐藏门道
每一届世界杯,小组赛都是最牵动人心的阶段之一。表面上看,积分榜只是几列数字的叠加,但在这些数字背后,蕴含着出线概率、战术取舍以及心理博弈。真正理解小组赛积分规则,就不再只是看谁赢了谁输了,而是在每一场比赛之前,就能预判球队的选择空间和风险边界。本文围绕“世界杯小组赛积分分析”这一主题,从规则、数据结构、出线形势推演到经典案例拆解,尝试构建一套清晰的分析框架,让积分榜不再只是赛后回顾,而成为赛前洞察的工具。
积分规则与排序逻辑是分析的起点
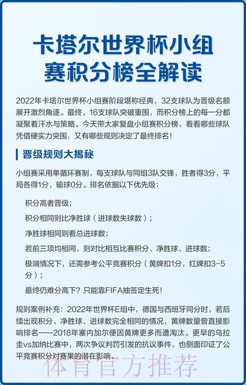
要进行系统的小组赛积分分析,首先要厘清积分和排序的基本规则。在标准的世界杯小组赛中,一场胜利记三分,平局各得一分,失利则为零分。这一三分制看似简单,却在无形中强化了进攻倾向,因为赢一场和平三场的积分相同,但前者所需比赛场次更少,留给球队的调整空间更大。除了基本积分外,小组赛的排名还会依次参考净胜球、总进球数以及相关场次的相互战绩。也就是说,单纯盯着“积分”是不够的,净胜球和进球数往往直接决定出线乃至小组头名的归属。在一些极端情况下,还会出现公平竞赛分甚至抽签决定名次的情况,这提醒我们,在分析出线形势时,必须将规则链完整地纳入考量,而不能只看表面的分数高低。
从数学到策略的积分区间思维
真正有价值的世界杯小组赛积分分析,并不只是把现有积分抄下来,而是要在赛程维度上构建一种“积分区间”思维。换句话说,要在每轮结束后,评估每支球队理论上可能拿到的最高分和最低分,再结合对手的赛程强弱,推导出出线的概率区间。当一支球队两轮比赛后拿到六分时,通常就已经基本锁定出线,后面的比赛可以着重争夺小组头名及为淘汰赛轮换;而当一支球队只有一分甚至零分时,就需要计算“必须出现的连锁条件”,例如自己两连胜、直接竞争对手互相“消耗”积分,才能保留翻盘机会。通过这种区间化分析,可以清晰地看到球队在不同轮次的容错率有多高,也能解释为何有些球队在第三轮会选择保守平局,而另一些球队则不得不孤注一掷。
净胜球和进球数是隐藏的第二积分
在大多数小组赛形势中,净胜球和进球数是被严重低估的变量。从规则上看,它们只是积分相同之后的排序标准,但从实战分析角度来看,它们更像是一种“第二积分体系”。很多时候,两支球队在末轮之前积分相同或相差不大,但净胜球差距明显,出线主动权就已经在暗中完成转移。对于分析者而言,不能等到小组赛结束才后知后觉,而是要在每一轮结束后更新净胜球矩阵,观察哪些球队在“隐形积分”上已经建立优势。以某届世界杯的小组赛为例,有球队在前两轮面对实力相对较弱的对手时,坚决追求多进球,而不是在领先一球后迅速收缩防线,结果在与另一支强队积分持平的情况下,凭借更好的净胜球抢下小组头名,成功在淘汰赛阶段避开另一半赛区的夺冠热门。这类案例说明,在积分分析中加入净胜球权重,往往能比仅仅看分数更接近球队真实的形势判断。

出线形势推演是一种条件组合游戏
当小组赛进入第二轮甚至第三轮时,“出线形势”通常会变得异常复杂。媒体给出的各种“如果怎样就出线”的图示,本质上是一种条件组合的枚举。要进行清晰的小组赛积分分析,可以采用一种场景推演的方法:先固定某支球队的比赛结果,再排列组合其他两场的所有可能比分,并根据积分与净胜球规则计算最终排名。例如,当一支球队两战积四分时,它在末轮的可能结果可以简化为胜平负三种情形,对手的比赛结果则有更多分支。通过这种结构化的推演,不仅能够得出“只要不输就必定出线”之类的结论,还能进一步分解出“获胜几球能确保小组头名”“小胜和净胜三球在区间上有什么差异”等更细致的信息。这种条件组合分析看似复杂,但逻辑非常清晰,一旦掌握,就能在小组赛末轮前做出相对准确的形势研判,而不被表面上的混乱迷惑。
经典小组赛案例中的积分博弈
从历届世界杯来看,小组赛积分分析之所以重要,在于它深刻影响各支球队的战术选择。以某届世界杯的一个死亡之组为例,四支球队实力接近,小组赛第一轮便出现两场平局,导致所有球队同积一分。这种情况下,第二轮就变成了极其关键的分水岭,因为一旦有球队拿下胜利,就会在积分上建立两分优势。积分分析显示,在这种均势格局中,一场胜利的边际价值远高于两场平局,因此当时有球队在第二轮选择更大胆的压上打法,即使意味着防守风险增加。结果他们以三比二艰难取胜,在净胜球上略有优势的基础上,提前将出线主动权牢牢握在手中。另一个典型情形来自某届世界杯的小组末轮,当时有两支球队达成了心照不宣的默契,只要比分维持在对双方都有利的区间内,就可以携手出线。事后回看积分和净胜球,就会发现这种场内博弈实际上是对规则边界的极致利用,也从侧面说明:如果不了解积分与排名的精细条件,就很难读懂场上的每一次保守回传和不冒险进攻的选择。
大数据视角下的小组赛积分预测
随着数据分析技术的发展,世界杯小组赛积分分析已经不再局限于手工推演。越来越多的分析机构会借助模型,对每支球队在小组赛中的预期积分和出线概率进行模拟。方法上,通常会根据球队历史战绩、当前状态、对阵关系等参数,为每一场小组赛设置胜平负的概率,再通过大规模蒙特卡洛模拟,生成完整的小组赛积分分布。这样的分析能够告诉我们,不仅是哪支球队最有可能获得小组第一,还能推算例如“某队以四分出线的概率”“某强队意外出局的风险水平”等更精细的问题。对于关注世界杯的观众而言,理解这些概率背后的逻辑,就能更好地解读各种赛前预测,而不会误以为某个百分比就是“注定的命运”。数据模型并不能改变比赛结果,却能让我们在积分的动态变化中保持更清醒的认知。

从观赛到洞察的小组赛积分分析价值

综合来看,世界杯小组赛积分分析的意义远不止于“算谁能出线”。它更像是一种理解大型赛事运作逻辑的窗口。一方面,熟悉积分规则、排序优先级和净胜球权重,可以帮助我们更准确地预判各支球队的风险承受能力以及战术倾向;通过构建积分区间、场景推演以及参考概率模型,我们可以在观赛时把握形势变化的细节,理解为什么一粒看似无关紧要的补时进球,会在事后被证明是改变小组排名的关键。对球队和教练组而言,小组赛积分分析是一种战略规划工具;而对球迷和分析者来说,它则是一种将感性观赛转化为理性洞察的路径。只要愿意深入这些数字背后的逻辑,每一张小组积分榜,都会成为理解世界杯复杂叙事的一扇入口。
需求表单y